首页 手机游戏 手机软件 新闻 攻略 旧版
当前位置:2d2d手游网 → 新闻 → 一图秒懂,小米磅礴OS 3中心晋级全汇总

一图秒懂,小米磅礴OS 3中心晋级全汇总

时间:2026-04-21 12:43:09

小编:china

阅读:

在手机上看
手机扫描阅读

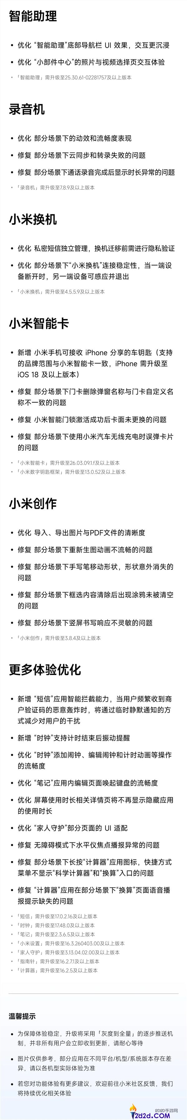
4月21日消息,小米澎湃OS 3已经正式推送,带来超多实用新功能,日常用机更顺手。

超级小爱升级,三指上滑就能触发小爱记忆,一键记住当前屏幕内容。记住的内容会以气泡形式上岛,不挡屏幕,查看状态更清晰。收藏屏幕内容时,系统还会自动推荐添加日程,不用手动设置。

车机互联体验大提升,CarWith支持经典桌面投屏自定义布局,能自由调整卡片位置和显示内容。投屏成功后会出现小米超级岛,点一下就能看连接详情,还能快速进入设置页面。新增极简小窗模式,放大就能切换完整桌面,开车用更安全。

文件管理更方便,支持把常用文件夹添加到手机桌面,点开即用。还能远程访问Xiaomi Book Pro 14的文件,跨设备查资料不用来回传。

智能助理优化底部导航栏,界面更简洁,操作更沉浸。小部件中心选照片和视频的流程更顺手,用起来不卡顿。

系统细节全面优化,录音机流畅度提升,修复云同步和转录问题。小米换机优化私密短信管理,迁移前需要隐私验证,更安全。小米智能卡支持接收iPhone分享的车钥匙,出门带手机就行。

日常应用也有升级,短信新增智能拦截,遇到验证码轰炸会自动静默通知,不被打扰。时钟支持计时结束振动提醒,闹钟操作更流畅。笔记、计算器等应用修复多处 bug,用机更稳定。

本次更新采用灰度推送,部分用户可能稍晚收到,耐心等待即可。

一图秒懂,小米磅礴OS 3中心晋级全汇总

一图秒懂,小米磅礴OS 3中心晋级全汇总

一图秒懂,小米磅礴OS 3中心晋级全汇总

相关阅读 更多

火爆手游

更多